一、引言
低空物流是指借助無人機等航空器,于低空區域內進行貨物運輸的物流方式。作為低空經濟的重要驅動之一,近年來低空物流規模呈現持續增長的趨勢。2024年全球低空物流行業市場規模達145.7億美元,中國市場規模達到300億元。作為“無人機之都”的深圳在低空物流領域保持領跑狀態,在政策、基建、產業鏈條、應用場景等多路徑發力,為全國其他地區發展低空物流提供了重要借鑒。
二、深圳低空物流發展現狀
為了解決無人機“用得好”與“管得穩”的平衡難題,深圳采用“政策創新+基建先行+產業聚合+場景深耕”的發展模式。深圳無人機產業鏈完整,聚集了超過2000家整機制造及相關企業,年產值突破1000億元,工業無人機市場份額達到全球的40%1。2024年新開通94條物流無人機航線,累計達到250條,其中跨城航線5條;年配送架次超過77.6萬次,載貨無人機架次增長15%,規模處于全國首位2。
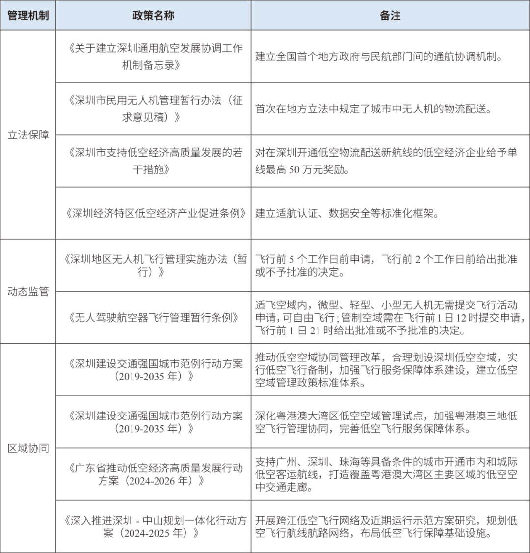
(一)政策創新——構建對無人機產業全鏈條政策支撐體系
一是謀劃低空經濟頂層設計。作為經濟特區,深圳充分發揮獨立立法權出臺了《深圳市民用無人機管理暫行辦法(征求意見稿)》等政策法規,從民用無人機管理、適航認證、通航協調等方面為無人機物流發展提供立法保障。深圳市通過設立專項資金、給予建設與運營補貼、貼息貸款等方式為無人機相關企業提供資金支持;對于新入駐各區低空產業園區的企業,提供租金補貼,吸引核心零部件企業落地生產。
二是制定標準體系框架推動低空物流規范化發展。2024年8月,深圳成立了全國首個地方級低空經濟標準化技術委員會,同年12月發布了《深圳市低空經濟標準體系建設指南1.0》,從基礎與通用、制造與準入、低空飛行物理基礎設施、信息基礎設施、空域管理、低空協同運行與飛行服務保障、場景應用、配套與保障8個角度規劃了深圳低空經濟標準體系框架,為后續低空經濟系統性發展提供了依據。
三是建立動態監管鼓勵無人機新航線開通。深圳市、區出臺相關政策鼓勵開通短途運輸新航線,對開通新航線的企業給予現金獎勵。同時,深圳市不斷完善空域管理機制,營造利于市場發展的低空飛行環境。對低空空域進行分級管理,適飛空域中微輕型無人機可免申請自由飛行,管制空域內需在飛行前進行申請,審批時效從5個工作日壓縮至24小時。
四是建立跨區、跨境低空物流網絡。深圳突破地域局限,積極探索低空飛行網絡,目前已開通“深圳—中山”“深圳—珠海”“深圳—東莞”等跨區航線。另外,深圳深度參與粵港澳大灣區低空經濟發展,美團、豐翼等深圳企業入選香港低空經濟“監管沙盒”首批試點項目名單,為灣區無人機物流發展建立新錨點。

圖片來源:根據公開資料整理,北國咨繪制
圖1 深圳低空經濟標準體系框架
表1 深圳無人機相關政策

表格信息來源:北國咨根據公開信息整理
表2 深圳各區資金方面政策

表格信息來源:北國咨根據公開信息整理
(二)基建先行——搭建低空經濟“四張網”
深圳起降點建設處于全國領先水平。推動建設全球首個市域級“5G+毫米波+衛星”空天地一體化的低空全覆蓋安全網絡,累計建成5G基站8萬個、升級5G-A基站超2.3萬個、新增通感基站67座,實現120米以下空域5G網絡連續覆蓋3。在起降點建設方面,深圳處于全國領先水平,目前已建成各類低空起降點483個,國內其余城市均為規劃值;同時,提出公交場站轉型計劃,通過復用公交場站預留無人機起降坪實現“空陸協同”。到2026年,深圳預計建成1200個以上起降點,覆蓋物流運輸、城市治理服務等多個領域。
表3 深圳低空經濟“四張網”

表格信息來源:北國咨根據公開信息整理

圖片來源:知乎低空經濟專欄
圖2 城市低空經濟起降點密度
(注:低空經濟起降點密度=起降點數/城市行政面積)
(三)產業聚合——產業鏈完整,無人機物流先發優勢突出
深圳是我國無人機產業集聚度最高的地區,各區依托各自產業基礎及優勢差異化布局開展低空經濟產業。光明區依托光明科學城在信息、生命及新材料方面的優勢,發展無人機大模型訓練、高性能芯片以及新型材料等,重點布局無人機制造領域。福田區成立全國首個“低空經濟生態融合產業園”并依托“中國電子第一街”華強北打造“熱帶雨林”創新創業生態,落地全國首家全產業鏈無人機設備選品中心,聚集200多家物流企業,年交易額超2000億元。南山區設立三個低空經濟產業園,分別專注航空器維修等低空業態、產業鏈優勢企業及無人機產品測驗,同時不斷開拓應用場景,在即時配送、快遞運輸及醫療運輸等方面形成了常態化運營。鹽田區及大鵬新區主要布局eVTOL產業,成立了全國第一個eVTOL產業園區,建設了全國首個融合空域運行示范基地。
表4 深圳無人機主要發展區域情況

表格信息來源:北國咨根據公開信息整理

圖片來源:根據公開資料整理,北國咨繪制
圖3 2025年深圳低空經濟產業鏈情況
(四)場景深耕——拓展多元化應用場景,滿足差異化需求
深圳市布局無人機航線,實現規模化無人機配送,形成日常餐食、快消等零售商品“3公里15分鐘”空投圈,打通配送的“最后一公里”。同時,深圳依托當地優越的空域資源,不斷開拓高價值應用場景,無人機廣泛應用于醫療應急、城市巡查、應急救援等領域。美團無人機在福田口岸開通國內首條常態化運行航線,為往返港深的市民提供“空投”服務,配送時間最短可達10分鐘;豐翼科技與深圳市血液中心達成合作,共建深圳市血液應急運輸空中網絡,累計完成運輸血液4412公斤。
表5 深圳無人機物流應用場景

表格信息來源:北國咨根據公開信息整理
專欄:低空物流領軍者——豐翼科技
豐翼科技作為國內首家獲得民用無人駕駛航空器運營合格證的企業,長期以來布局建設以深圳為中心,范圍覆蓋粵港澳大灣區主要城市的低空物流網絡。2023年,豐翼科技在寶安區開通深圳市首批無人機急救運血航線,運送時長最快縮短至9分鐘。2024年1月,豐翼無人機在深圳開通了首條黃金珠寶低空航線,實現單程12.6公里12分鐘送達。截至目前,豐翼科技已經在深圳搭建了“寶安—龍華”空中運輸網絡,覆蓋快遞配送、同城急送、應急救援、醫療運輸、生鮮冷鏈等場景,跨城運送方面實現了“小時級”配送時效。
三、深圳低空物流發展經驗啟示
(一)積極有為的政府是低空物流發展的制度基石
當前,無人機機型設計、適航認證、低空空域精細化管理、城市復雜環境安全運行、末端配送網絡構建以及相關法規標準體系等方面,還處于進一步驗證和完善階段,需要政府積極提供政策支持。一是進行立項資助、貸款貼息等資金支持;二是推動空域分區域分層級動態管理,釋放空域資源;三是打破城市間空域壁壘,規劃并開通高需求、高價值的跨城無人機航線,與周邊城市建立常態化、精細化的空域協同管理機制,釋放低空空域資源,支撐無人機物流從城市末端支線向區域干線網絡躍升。
(二)完善合理的基建是低空物流發展的硬件支撐
低空物流發展,需要進一步建設完善低空經濟“四張網”。從基礎設施建設新增方面,積極布局研發無人機監控與定位系統、智能低空融合系統等智能化系統,為低空物流網絡建設提供有力保障。從基礎設施建設轉換方面,起降點、充電樁、監測站等基礎設施,應更多地考慮在各地原有公共服務設施基礎上進行功能轉換或功能新增,保障低空物流發展需求的同時避免公共服務資源的浪費。
(三)特色鮮明的產業是低空物流發展的先天優勢
低空物流產業鏈條較長——上游研發設計、中游整機制造、下游應用場景,全產業鏈發展需要大量的資金、人力投入,發展壓力較大。因此,各地發展低空物流應充分考慮產業基礎,依托當地的優勢產業,聚焦不同環節,差異化發展低空物流,形成獨具特色的低空物流產業集群。例如,北京可以依托北航、清華、中國科學院等頂尖科研機構,加強光電對抗、控制信息干擾等無人機反制技術研發,著力突破復雜環境區域內無人機偵測、識別、定位難題。
(四)多元創新的場景是低空物流發展的價值沃土
低空物流產業的落地需要應用場景來實現,因此需要不斷開拓創新多元場景,充分發揮低空物流高效、便捷的優勢。一方面,布局末端物流航線,打通“最后一公里”,真正實現餐飲、快消等零售商品“空投”到家;另一方面,積極拓展無人機在應急救援、醫療藥品、城市巡查等方面的應用,利用無人機優勢解決惡劣地形、城區擁堵道路難以快速運送應急物資等問題。鼓勵無人機企業與傳統公共交通部門合作,探索“軌道+無人機”配送模式,建立“空地一體”物流運輸新體系。
四、總結
低空物流作為新質生產力的典型代表,正在深刻改變傳統物流模式,未來發展潛力巨大。總結分析深圳無人機物流發展的成熟經驗,剖析無人機物流發展的主要因素,對于形成可復制推廣的無人機物流發展模式,助力我國無人機物流領域良性發展,進一步加快我國低空經濟發展具有重要意義。
數據來源
1 深圳政府在線: https://www.sz.gov.cn/cn/xxgk/zfxxgj/zwdt/content/post_11479568.html
2 深圳政府在線:https://www.sz.gov.cn/cn/xxgk/zfxxgj/zwdt/content/post_11964163. html
3 深圳政府在線: https://www.sz.gov.cn/cn/xxgk/zfxxgj/zwdt/content/post_11964163.html
作者介紹
張 潔
咨詢師
長期專注低空經濟領域,深度參與低空經濟產業態勢研究。
于麗芳
高級經濟師、咨詢工程師(投資)
長期專注新能源、低空經濟發展,近年來重點負責和參與了多項北京市及外省市相關產業研究、政策制定。
編輯:張 華
審核:劉 敏